beat365中文官方网站2024年度校级教改项目评选结果公示

小编 2024-10-09 817

各学院:

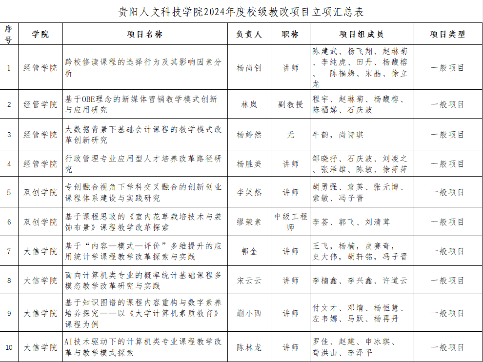
  根据人文教字2024【48】《关于开展2024年度本科教学内容和课程体系改革项目课题申报工作的通知》要求,教务处组织专家对各学院推荐的项目进行评审。经专家评审,拟同意以下30项项目立项,现予公示,公示期为2024年10月9日至10月14日。如对评审结果有异议,请在公示期内向教务处反映。

beat365中文官方网站教务处

2024年10月9日

c6355d7b55f09f94cbad0ebb5cd9a41e.png